文章來源:中國信通院CAICT
國務院《關于深化“互聯網+先進制造業”發展工業互聯網的指導意見》發布以來,我國工業互聯網發展進入快車道,網絡、平臺、安全三大體系深入人心,試點示范工作穩步推進,形成了全社會協同推進工業互聯網的良好共識。為進一步推動工業互聯網實踐落地,中國信息通信研究院以工業互聯網應用成熟度評估為核心,通過“線上評估+線下診斷”相結合的方式,深入評估重點地區工業互聯網發展水平,為認識當前實踐情況、提出未來發展舉措提供有力的參考依據。
一、構建工業互聯網應用成熟度評估體系
隨著新一代信息技術與制造業的深度融合,評估已經成全球產業界挖掘標桿案例、指導實踐推廣的重要方式。例如,世界經濟論壇與麥肯錫合作開展先進案例評估,目前已發布44家“燈塔工廠”;英國政府委托西門子和企業研究機構進行“工業數字化評估”,引導制造業轉型發展。中國信息通信研究院于2017年發布業界首個工業互聯網應用成熟度評估模型和評估體系,在經過2年多的理論研究和實踐跟蹤,2019年我院聯合華為、PTC、IDC共同發布《工業互聯網應用成熟度白皮書2.0》,提出了工業互聯網應用成熟度評估體系。
構建評估模型。聚焦企業價值提升,參考波特價值鏈模型和我國《工業互聯網體系架構2.0》,根據企業的業務流程,充分結合新技術應用、實施成效和管理能力等因素,設立基礎能力、戰略組織、生產運營、產品服務、商業模式五大評估模塊,并細化到22個二級評估指標和65個三級指標(圖1)。

制定評估指標權重。結合工業互聯網在企業中的應用場景進一步細化評估問題,并結合專家意見和線上調研普查設置相應的權重系數,并邀請中船、白云電氣、三一重工、金發科技、華為、創維等31家大中小型企業進行初步試評估,檢驗完善權重體系。
確定工業互聯網應用成熟度等級。充分參考美國能力成熟度模型CMM、美國國際標準研究院NIST的SMSRL智能制造就緒度水平模型、德國工業4.0成熟度指數模型等成熟度等級確認方式,從數據的采集、分析、建模、決策智能等角度出發,研究設立從1星至5星的應用成熟度等級,分別代表應用的不同水平(圖2)。

二、深刻認識當前工業互聯網實踐落地情況
中國信息通信研究院依托工業互聯網應用成熟度評估體系,開發工業互聯網應用成熟度評估服務平臺,在制造業重點聚集區開展了評估實踐。目前,通過線上評估和線下調研的方式,已在廣東、湖南、江蘇等制造業聚集區評估制造業企業146家,覆蓋行業數超過15個。從評估成果來看,我國工業互聯網探索實踐主要呈現以下特點:
企業大多已處于工業互聯網實踐推廣階段,更加關注基礎能力建設和生產運營優化。參與評估的企業中,大部分已開展工業互聯網應用實踐探索,剛起步和逐步推進的企業占比近80%(圖3)。在五大核心指標模塊中,基礎能力升級和生產運營應優化方面的應用相對較高,得分分別為61.1和67.6(滿分100),顯示在現階段制造企業更加關注基礎能力部署和生產環節效率的提升,而對商業模式(17.3分)和戰略組織(30.4分)方面考慮不夠(圖4)。

圖 4 已評估企業各模塊平均得分
從評估企業的平均水平來看,工業互聯網在生產管控、產品服務和營銷等環節已經顯示出巨大價值。其中,50%以上企業已經在生產管控環節實現一定的優化,其中對于質量提升、設備管理等領域實現優化的企業達到70%以上。此外,企業市場營銷的數字化水平逐步提升,特別是利用數據進行營銷決策方面,成效明顯的企業占比達到了69.1%。同時也可以看到,參評的企業中,研發設計、供應鏈管理等業務流程的應用水平仍然不高,工業互聯網在研發設計中的應用成為短板,仍需進一步提升(圖5)。


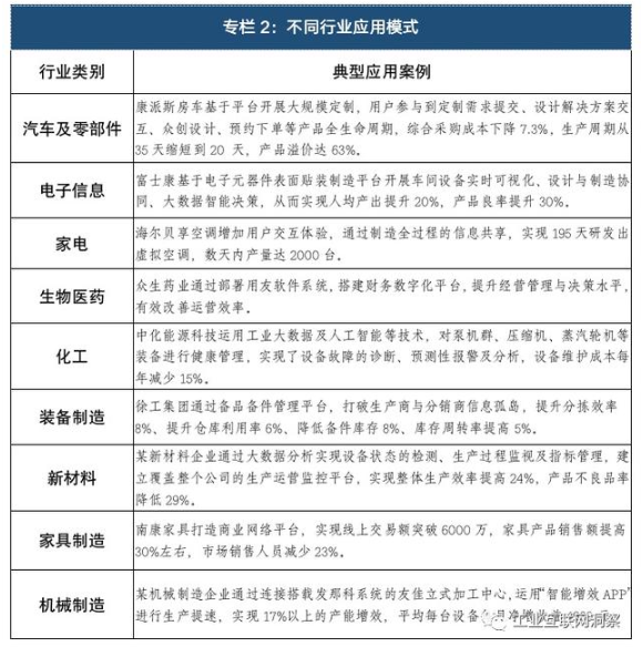
不同行業的企業應用水平存在差異,汽車、電子信息等行業較為領先。汽車及零部件制造行業的基礎支撐能力較強,新技術應用比較相對成熟,電子信息行業工業互聯網的建設起步較快,進一步升級的基礎較好,家電行業由于大規?;a的需求,生產和營銷方面逐步智能化升級;生物醫藥、化工、裝備制造等行業的互聯互通能力不斷提升,基本能實現數據采集,但在系統集成和數據分析方面需要提升;機械制造等其他傳統行業的工業互聯網建設成熟度不高,只有部分企業基礎設施完善,互聯互通水平不高,數據采集和分析尚處于探索階段(圖6)。

圖 6 不同行業的企業應用工業互聯網現狀

大型企業工業互聯網應用涉及面廣,中小企業則聚焦基礎升級和生產運營優化。總體來看,大企業工業互聯網的應用成熟度要高于中小企業(圖7),兩者各具特點(圖8)。一方面,大型企業數字化基礎好,在工業互聯網方面的投入較大,各方面均有涉及,如中船黃埔船廠除了升級基礎設施和優化生產效率,也依托工業互聯網進行戰略組織優化和產品服務創新等,全面提升企業的智能化程度,但正是由于需要平衡各個業務流程,大企業的工業互聯網建設逐步成為依賴企業高層推動的“一把手工程”。另一方面,中小企業的基礎較為薄弱,沒有過多精力投入商業模式、戰略組織等方面的改善,從評估的企業來看,更多中小企業應用工業互聯網補信息化、自動化的課,同時對設計、制造、銷售、管理等環節進行局部優化。

圖 7 不同規模業應用工業互聯網成熟度等級占比分布

圖 8 不同規模企業各環節應用工業互聯網成熟度評估得分

三、持續推進應用評估工作,助力工業互聯網實踐落地
從實踐來看,工業互聯網應用成熟度評估體系有助于解決制造業企業看不清應用路徑、服務商摸不準應用需求、各地方找不到施策方向“三大難題”,未來要繼續推進這項工作,不斷加強與社會各界的交流合作,持續優化評估檢測能力,助力工業互聯網實踐落地。具體來說,主要開展以下幾方面的工作:一是繼續完善評估模型,根據各地企業的評估反饋優化評估指標、權重系數,結合電子信息、汽車、鋼鐵、石化等重點行業研制針對細分行業的評估指標體系,逐步形成面向區域、行業和企業的工業互聯網應用成熟度評估標準體系。二是持續推進企業評估工作,結合國家戰略政策和部委指導支持,集中開展針對歷年工業互聯網試點示范、創新工程項目的在線評估,結合評估結果形成全國工業互聯網發展成效報告,研判我國整體應用水平。三是探索開展區域工業互聯網應用成熟度評估,面向廣東、湖南、江蘇、山東等制造業集聚區試點區域應用成熟度評估,定期發布區域工業互聯網發展指數,挖掘基于區域產業集群的工業互聯網應用路徑,支撐各地形成各具特色、各有側重的發展模式。
(以下為數字化轉型評估服務平臺鏈接,點擊鏈接前往訪問:http://106.38.3.234/assessment4ii )
項目交流,請聯系謝鳴宇:18814112896尹楊鵬:18917253400