5月10-11日,全國工業互聯網平臺賦能深度行(首發式)大會在南京成功舉辦,江蘇省政府副省長齊家濱、工業和信息化部總工程師韓夏出席大會。會上,中國信息通信研究院總工程師胡堅波發布了工業互聯網平臺API Store首批資源池清單名錄。
API Store是為貫徹落實《工業互聯網創新發展行動計劃(2021-2023年)》文件精神,“推動機理模型和工業APP的跨平臺調用與訂閱,打造協同發展、多層次系統化平臺體系”,開發構建的新型平臺服務應用商店。旨在通過API接口實現平臺解決方案、模型算法、工業APP等創新資源的匯聚共享,促進平臺的供需對接及協同發展。
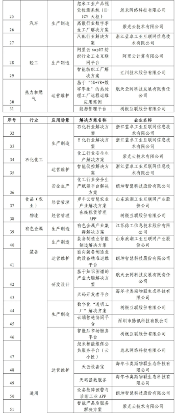
API Store的整體建設將分為平臺優秀解決方案(APP)集成、平臺通用API接口匯聚、API生態構建三個階段。4月22日,在工業互聯網產業聯盟大會上發布API Store構建倡議,正式開始第一個階段的建設。倡議發布之后,各平臺企業積極響應,本次大會發布了第一批來自12家平臺共計54個優秀解決方案清單。
本次發布的解決方案清單涉及電子、鋼鐵、機械等16個行業,應用場景涵蓋從研發設計、生產制造、運營維護到經營管理等多個環節,為進一步推動平臺賦能,構建平臺企業與制造企業溝通橋梁提供了良好的基礎。


